为全面落实省委省政府关于乡镇行政区划调整改革的决策部署,深入实施乡村振兴战略、新型城镇化战略、省委“一干多支”发展战略,促进区域经济高质量发展。按照《行政区划管理条例》(国务院令第704号)和省、市相关要求,根据巴中市巴州区人民政府安排,区民政局拟制了《巴中市巴州区乡镇行政区划调整改革方案(草案)》,现予以公布。
欢迎社会各界人士提出意见和建议。意见征求时间从即日起至2019年11月19日18时止。
联系人:苟峰 联系电话:0827-2133592 邮箱:280092899@qq.com
巴中市巴州区民政局2019年10月20
巴中市巴州区乡镇行政区划
调整改革方案
(草案)

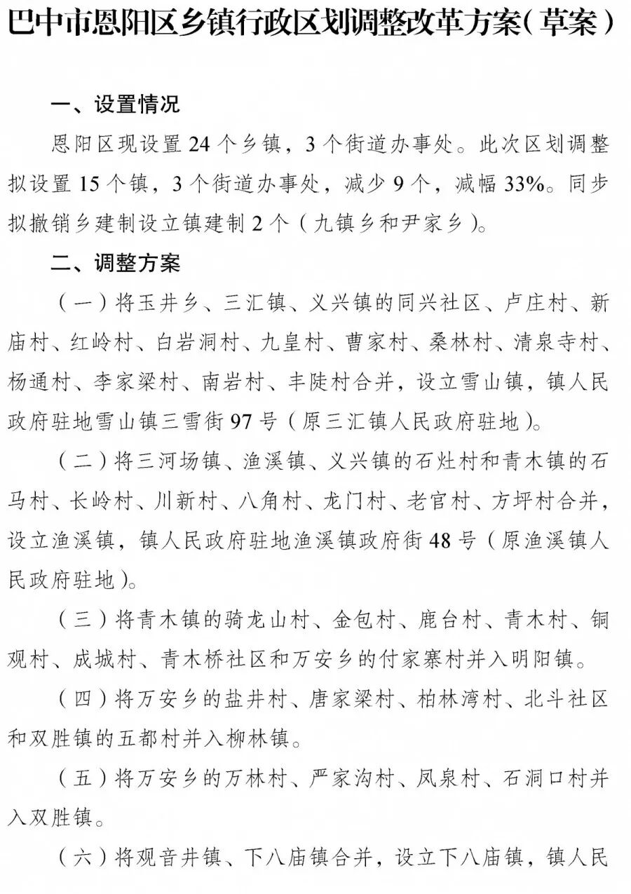
巴中市巴州区现设置乡(镇、街道)32个(含巴中经济开发区代管的兴文街道办事处、时新街道办事处、奇章街道办事处),其中:乡8个、镇15个、街道9个。此次区划调整减少乡镇7个,其中乡6个、镇1个,减幅22%。拟设置乡(镇、街道)25个,其中:乡2个、镇14个、街道9个。
(一)整建制保留设置的乡(镇、街道)
1.保留设置街道办事处8个
东城街道办事处,办事处驻东城街201号。西城街道办事处,办事处驻严公庙街67号。回风街道办事处,办事处驻红军路744号。江北街道办事处,办事处驻望王路西段118号。宕梁街道办事处,办事处驻莲花街98号。兴文街道办事处,办事处驻经开区通州大道9号。时新街道办事处,办事处驻经开区中山路3号。奇章街道办事处,办事处驻经开区奇章路8号。
2.保留设置镇8个
平梁镇,镇人民政府驻凤凰街60号。枣林镇,镇人民政府驻渔庄街68号。梁永镇,镇人民政府驻莲花街92号。大罗镇,镇人民政府驻狮儿坝街1号。凤溪镇,镇人民政府驻青龙街118号。光辉镇,镇人民政府驻石庙街69号。大茅坪镇,镇人民政府驻明星街115号。三江镇,镇人民政府驻新民街77号。
3.保留设置乡2个
白庙乡,乡人民政府驻建设街118号。大和乡,乡人民政府驻大罗塘街17号。
(二)调整设置的乡(镇、街道)
1.调整设置街道办事处1个。

同时,恩阳区乡镇行政区划
调整改革方案《草案》
公开征求意见的公告出炉


南江县

为全面落实省委省政府关于乡镇行政区划调整改革的决策部署,深入实施乡村为深入贯彻党的十九大、十九届二中、三中全会和习近平总书记对四川工作系列重要指示精神,认真落实省委省政府、市委市政府重大决策部署,围绕实施“乡村振兴、新型城镇化、‘一干多支’”的发展战略,以优化城乡空间发展布局结构、推进乡镇职能转变、提升公共服务能力为重点,稳中求进,以进固稳,依法调整乡镇行政区划,促进生产要素合理流动,提高区域协调发展,为生态立县、绿色崛起,加快建设生态经济强县奠定长远基础。根据《行政区划管理条例》(国务院令第704号)和省、市相关要求,经深入调研,县民政局代县人民政府草拟了《南江县乡镇行政区划调整改革方案(草案)》,现予以公布。
欢迎社会各界人士提出意见和建议。意见征求时间从即日起至2019年11月20日24时止。
来信来访地址:南江县民政局社会事务股(213室)
联系人:陈晓东 联系电话:0827-8268261 13908293700
邮箱:419192100@qq.com
南江县民政局
2019年10月21日

南江县乡镇行政区划调整改革方案(草案)
一、设置情况
南江县现设置乡镇48个,其中:镇27个,乡21个。此次乡镇行政区划调整减少乡镇16个,减幅33.3﹪。拟设置乡镇(街道)32个,其中:街道1个、镇29个、乡2个。
二、具体调整方案
(一)整建制保留设置的乡镇11个
1. 赤溪镇:镇人民政府驻关帝路105号。
2. 高塔镇:镇人民政府驻桂花街56号。
3. 和平镇:镇人民政府驻青龙街131号。
4. 元潭镇:镇人民政府驻南门大街149号。
5. 仁和镇:镇人民政府驻学府街6号。
6. 兴马镇:镇人民政府驻红桥街440号。
7. 关门镇:镇人民政府驻滨河路140号。
8. 关坝镇:镇人民政府驻关坝街道377号。
9. 杨坝镇:镇人民政府驻杨坝街199号。
10.坪河镇:镇人民政府驻兴龙街66号。
11.团结乡:乡人民政府驻兴裕街135号。
(二)调整设置的乡镇(街道)21个
1.集州街道办事处:将南江镇大堂坝社区、南门口社区、西佛山社区、春场坝社区、沙溪坝社区、南磷路社区、简家坝社区、朝阳社区、林家坝社区、红塔社区、杨家河社区、断渠社区、太子洞社区、海螺社区、文星村、朝阳村、黄金村、元山村、红卫村、明月村、光辉村、水洞村和东榆镇观井社区、跃进社区、华光社区、文光社区、徐家坝社区、槐树坪社区、张家垭社区、幸福村合并,设立集州街道办事处,办事处驻原南江镇光雾山大道城庙段春场路119号(原南江镇人民政府驻地)。
2.长赤镇:将长赤镇、红四乡、傅家乡和红光镇玉白村、玉湖社区合并,设立长赤镇,镇人民政府驻朱陵宫街301号(原长赤镇人民政府驻地)。
3.正直镇:将正直镇、凤仪镇、朱公乡和双流镇松林村合并,设立正直镇,镇人民政府驻济田街58号(原正直镇人民政府驻地)。
4.公山镇:将南江镇长坪村、渔坝村、双元村、南垭村、白鹤村、石光村、三溪村、文安村、桃红村、金碑村、凰龙村,东榆镇永红村、五星村、同心村、卫星村、长丰村、民主村、土寨村、战斗村、响水村、桥坝村、田塝村、东榆社区、石矿社区、桥坝社区和流坝乡合并,设立公山镇,镇人民政府驻原东榆镇东榆铺街179号(原东榆镇人民政府驻地)。
5.沙河镇:将沙河镇、乐坝镇合并,设立沙河镇,镇人民政府驻洛坪街432号(原沙河镇人民政府驻地)。
6.下两镇:将元顶子社区划归云顶镇管辖,镇人民政府驻下两新街16号(原下两镇人民政府驻地)。
7.大河镇:将大河镇、北极乡合并,设立大河镇,镇人民政府驻向阳路9号(原大河镇人民政府驻地)。
8.赶场镇:将赶场镇和红岩乡黑岩村、云光村、鞍坪村、红寨村、红岩社区合并,设立赶场镇,镇人民政府驻九女路51号(原赶场镇人民政府驻地)。
9.光雾山镇:将光雾山镇、寨坡乡合并,设立光雾山镇,镇人民政府驻原寨坡乡水田坪村。
10.云顶镇:将黑潭乡和下两镇元顶子社区合并,设立云顶镇,镇人民政府驻原黑潭乡黑潭街303号(原黑潭乡人民政府驻地)。
11.桥亭镇:将桥亭镇、上两乡,柳湾乡长河村、黄土村、麻柳村、竹坝村、田坪村、柳湾社区、长河社区和贵民乡土潭河村合并,设立桥亭镇,镇人民政府驻育才路1号(原桥亭镇人民政府驻地)。
12.贵民镇:将贵民乡铧厂村、茶园坝村、长沟村、双田村、蟒洞坝村、黄柏垭村、长沟社区、蟒洞坝社区,柳湾乡新立村、九岭村、郎坪村、红珠村、新立社区和汇滩乡合并,设立贵民镇,镇人民政府驻原贵民乡政务街1号(原贵民乡人民政府驻地)。
13.八庙镇:将八庙镇、燕山乡合并,设立八庙镇,镇人民政府驻文庙街44号(原八庙镇人民政府驻地)。
14.红光镇:将红光镇青山村、玉堂村、白庙村、海棠村、房岭村、白石村、茨竹村、柏山村、花石村、大柿村、黑池村、沙溪场社区、金马社区和侯家镇石寨村合并,设立红光镇,镇人民政府驻关帝桥街25号(原红光镇人民政府驻地)。
15.天池镇:将天池镇和双桂乡马桑村、双桂村、园坝村、红豆村、马桑庙社区合并,设立天池镇,镇人民政府驻康家坪街109号(原天池镇人民政府驻地)。
16.侯家镇:将侯家镇太平村、龙洞村、玛瑙村、灵官村、赵家村、广教村、白珠村、北峰村、罐山村、拦马村、侯家社区、九顶社区和双桂乡长梁村合并,设立侯家镇,镇人民政府驻侯家梁街62号(原侯家镇人民政府驻地)。
17.双流镇:将松林村划归正直镇管辖,镇人民政府驻双流街55号(原双流镇人民政府驻地)。
18.高桥镇:将高桥乡、平岗乡合并,设立高桥镇,镇人民政府驻原高桥乡高桥街193号(原高桥乡人民政府驻地)。
19.关路镇:将关路乡、关田乡和红岩乡双寨村、石庄村合并,设立关路镇,镇人民政府驻原关路乡关路街166号(原关路乡人民政府驻地)。
20.石滩镇:撤销石滩乡,设立石滩镇,镇人民政府驻原石滩乡桂花街440号(原石滩乡人民政府驻地)。
21.神门乡:将沙坝乡更名为神门乡,乡人民政府驻原沙坝乡沙坝街12号(原沙坝乡人民政府驻地)。来源:南江县民政局