
我们已经在上一篇为大家介绍了医疗器械注册人制度首个试点省市——上海,其政策配套最早最全面,制度实践也较多。
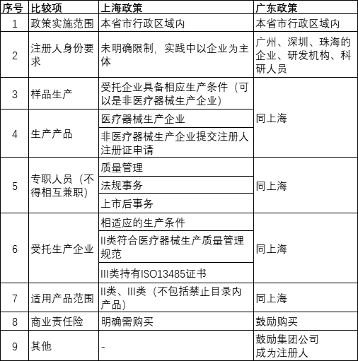
本期,我们将从政策实施范围、注册人身份要求、、样品生产、生产产品、专职人员(不得相互兼职)、受托生产企业、适用产品范围、商业责任险等角度出发,以上海为基准,为您解读医疗器械注册人制度——广州。
比较分析

评论解读:
1、对注册人的身份进行了明确,排除了自然人当注册人的情况。2、未强制要求注册人一定购买商业责任险,降低了企业负担(在实际操作中可能根据具体产品种类有一定约束性)。3、明确鼓励集团公司成为注册人(实施难度低,监管风险小)。
接下来,我们将陆续为您解读各省市医疗器械注册人制度,并对比上海与各省市的对比分析。下一次,我们将为您带来“天津篇”,期待您的关注!!!
历史文章链接:
各省市医疗器械注册人制度解读系列(开篇)
各省市医疗器械注册人制度解读系列——上海篇
想了解广东省医疗器械注册人制度试点工作实施方案》,请点击底部的阅读原文 ↓