
陕西广电网络传媒(集团)股份有限公司是按照省委、省政府的决策部署,在2001年6月29日挂牌成立的原陕西省广播电视信息网络股份有限公司的基础上,通过网络整合、重组借壳、增发融资、整体上市、集团化运作而形成的国有大型文化传媒企业集团,是全国首家实现全省广电网络统一规划、统一建设、统一管理、统一运营的省级广电网络公司。公司在全省各市县(区)均设有分支机构,是陕西省行政区域内唯一合法的有线电视网络运营商,也是陕西省电子政务网支撑企业,拥有国家广电总局有线数字电视应用技术实验室,在上海证券交易所上市,证券代码:600831。
截止2017年底,公司在网数字电视主终端588.37万个,其中,高清电视终端229.8万个。高清电视终端中,互动终端194万个、直播终端35.8万个。公司在网数字电视副终端96.34万个,在线付费节目终端199万个,无线电视业务用户21.76万户,在线个人宽带用户110万户,运行集团专网1,629个,在网运行互联网专线3,156条,运行线路3.9万多条。
公司拥有9个分公司、3个直属公司、91个县级支公司、6个全资子公司、17个控股子公司、12个参股公司。公司主要在陕西省内从事广播电视网络的规划建设和运营管理,实现了省、市、县、乡、村五级贯通。目前,公司以智慧新广电为方向,推出了新一代业务品牌“秦岭云”,并积极布局智慧社区业务,加速推动公司由“传统有线电视传输企业”向“融合网络媒体服务商”转型。历经十多年的创新发展,陕西广电网络实现了由事业变企业、小网变大网、模拟变数字、单向变双向、传统单一业务变多元产业集群、粗放式管理变集约化经营等“六大转变”,以生动成功的实践诠释了改革激发活力、创新引领发展的深刻道理,走出了一条具有陕西特色的广电网络发展之路。
公司以智慧新广电为方向,推出了新一代业务品牌“秦岭云”,并积极布局智慧社区业务,加速推动公司由“传统有线电视传输企业”向“融合网络媒体服务商”转型。目前,公司业务范围已从原来传统的有线电视传输业务、集团/家庭网络接入业务,逐步发展为以视频、数据、智慧三大业务为主业,涵盖特色内容、系统集成、互联网金融等在内的全媒体、多网络、综合性业务。
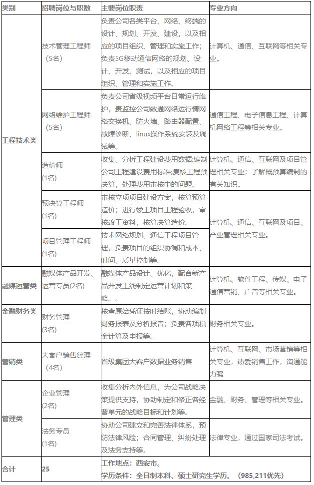
一、招聘岗位

二、福利待遇
试用期考核合格员工签订《劳动合同书》,公司依法缴纳“五险一金”;享受生日福利、节日慰问、降温费、取暖费、季度劳保等;转正后满一年即可申请参加企业年金、享受带薪年假;公司提供舒适的办公环境、持续的培训提升、畅通的晋升通道。额外发放:落户西安名下无房,申请人才认定后,可享受300-800元/月(具体金额根据人才等级确定)租房补贴,连续发放3年。三、工作安排
新员工试用期满转正后,须到基层分公司或支公司进行为期一年的轮岗锻炼,熟悉公司业务及工作流程。
四、校招流程
校园双选会(西安邮电大学、西安电子科技大学、西北工业大学等具体安排详见学校就业网正式公告)。
(扫描下方二维码进行报名)

【友情提示】
《中华人民共和国劳动合同法》第九条规定:用人单位招用劳动者,不得扣押劳动者的居民身份证和其他证件,不得要求劳动者提供担保或者以其他名义向劳动者收取财物。?
大家最近都在反复阅读的文章:
华为(西安)2019年度社会招聘公告
陕文投集团2020年校园招聘公告
航天基地管委会下属全资公司招聘公告
西安培华学院2020年教师招聘校园行公告
招聘丨近期学校、企事业单位招聘信息汇总
西北工业大学附属中学招聘教辅人员公告
重磅!西安地铁2019年招聘169人公告!
西安市总工会公开招聘工作人员公告
西安国家民用航天产业基地开发有限公司招聘
西京学院2019教师招聘公告
陕西西咸新区环境集团有限公司招聘公告
西安市曲江第二中学招聘公告
西部机场集团2020年度员工招聘公告
中国铁塔陕西分公司2020年校园招聘开启!
西安翻译学院教学辅助岗位招聘公告
西安航天化学动力有限公司校园招聘公告




关注公众号,弘扬正能量

好工作 早知道
公众号:微微聘(ID:weiweipin-dy)
微信号:weiweipin9
手机号:15191856939
腾讯QQ号:2900485101